协会党建
新闻资讯
东北安博会
政策法规
会员中心
资信管理
法律服务
专业委员会
关于协会
登录
注册
用户中心
修改密码
退出
首页
协会党建
新闻资讯
通知公告
行业动态
协会动态
东北安博会
政策法规
法律法规
安防标准
团体标准
会员中心
协会文件
会员注册
推荐会员
会员活动
技术培训
资信管理
资信申请
资信年审
资信升级
变更补办
证书查询
下载中心
法律服务
法律顾问
法律知识
法律文本
培训讲座
专业委员会
专家委员会
团标委员会
LED委员会
关于协会
协会简介
组织架构
各地办事处
联系我们
×
修改密码
密码:
确认密码:
×
提示
登陆后才能进行操作,点击确定去登陆。
×
用户中心
登录人:
职务:
企业名称:
所在城市:
手机号:
登录时间:
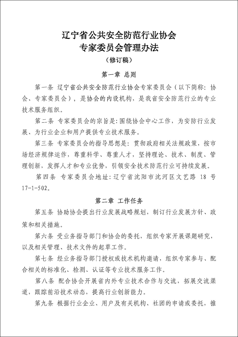
辽宁省公共安全防范行业协会专家委员会管理办法(修订稿)
2025-10.24
辽宁省安防协会办公电话
最新资讯
更多 →
2026.04.02
关于征集专家委员会专家的通知
2026.04.02
关于召开东北安防行业年度千人大会暨东北安防行业发展...
2025.12.29
关于开展2024年度安防行业统计工作的通知
2025.12.29
关于交纳2026年度会费的通知
2025.12.29
走访调研探需求 携手联动促发展——辽宁省安防协会带...
2025.12.29
辽宁省公共安全防范行业协会2025会长办公会议顺利...
办事大厅
资信申请
资信年审
资信升级
变更补办
培训报名
证书变更
专家委员会
下载中心
网站首页
帮助中心
联系我们
意见反馈
Copyright © www.lnafxh.cn,All Rights Reserved.
辽ICP备10206906号-1
辽公网安备 21010302000565号
技术支持:辽宁华夏天通科技股份有限公司
QQ客服
3400698574
微信订阅号
微信服务号
辽宁安防网
地址:辽宁省沈阳市文艺路18号
Email:Inafxh@163.com
Tel:024-24205566
Copyright © www.lnafxh.cn,All Rights Reserved.
辽ICP备10206906号-1
技术支持:辽宁华夏天通科技股份有限公司